Na stiahnutie

... z Mekovej tvorby a mnoho iného

Impulzný zdroj 12 V / 50 W s UC3843

Našiel som v elektroodpade vyhodený plošný spoj zdroja, pravdepodobne to bol zdroj pre notebook. Niektoré súčiastky chýbali. Ako vždy, som ho rozobral "na drobné", ale mal som chuť sa niečo nové naučiť a využiť impulzný transformátor. Viem, že zdroje pre notebooky dávajú zaujímavé prúdy. Výsledkom je táto konštrukcia - zdroj, ktorý dáva 12 V a okolo 50 W (niečo nad 4 A).

V tomto článku uverejňujem svoje zistenia, schému, návrh plošného spoja, a tiež popis súčiastok, ktorá na čo slúži. Je dosť náročné sa dopátrať k takým spoľahlivým a uceleným informáciám, nakoľko všetky "blogy" iba kopírujú jeden od druhého, nekompletné a úplne zlé informácie, schémy s chybami a nesprávnymi hodnotami súčiastok. Hlavne, že sa zobrazia všetky reklamy (mne nie, mám uBlock) a "autor blogu" má bezpracný zisk...

Pôvodný zdroj mal aj PFC a bol riadený nejakým exotickým IO, ku ktorému je síce datasheet so schémou, ale už nie hodnoty súčiastok. Rozhodol som sa použiť dobre známy IO UC3843A a PFC vynechať.

Kto by sa rozhodol pre inšpiráciu týmto zapojením, ešte obligátne varovanie - pri manipulácii so sieťovým napätím dodržiavaj všetky bezpečnostné postupy a maximálnu opatrnosť. Konštrukcia sa zverejňuje pre informatívne účely a všetko robíš na vlastnú zodpovednosť. Ak nemáš skúsenosti, radšej to nechaj tak. Elektrina zo zásuvky zabíja!

Transformátor

Transformátor nesie označenie EDAC E307207 a nie sú o ňom dostupné absolútne žiadne informácie. Má jedno primárne vinutie, jedno sekundárne vinutie, a jedno pomocné vinutie. Odmeral som ich indukčnosti, a AI mi vypočítala pomery závitov a očakávané prúdové zaťaženie okolo 50 W.

Tu sú parametre vinutí, ktoré som nameral pri rôznych frekvenciách:

Vinutie Indukčnosť Q Frekvencia
Primárne 305 μH 22 1 kHz
303 μH 104 10 kHz
303 μH 116 100 kHz
Pomocné 10 μH 0,538 1 kHz
9,9 μH 5,11 10 kHz
9,8 μH 38,7 100 kHz
Sekundárne 6,2 μH 1,8 1 kHz
6,2 μH 18,3 10 kHz
6,2 μH 129 100 kHz

Keďže Q rastie s frekvenciou, tento transformátor "sa najlepšie cíti" v rozsahu vyšších desiatok kHz. Podľa AI je lepšie mať vo frekvencii istú rezervu a bežne sa volí frekvencia 80 kHz, preto som ju zvolil aj ja.

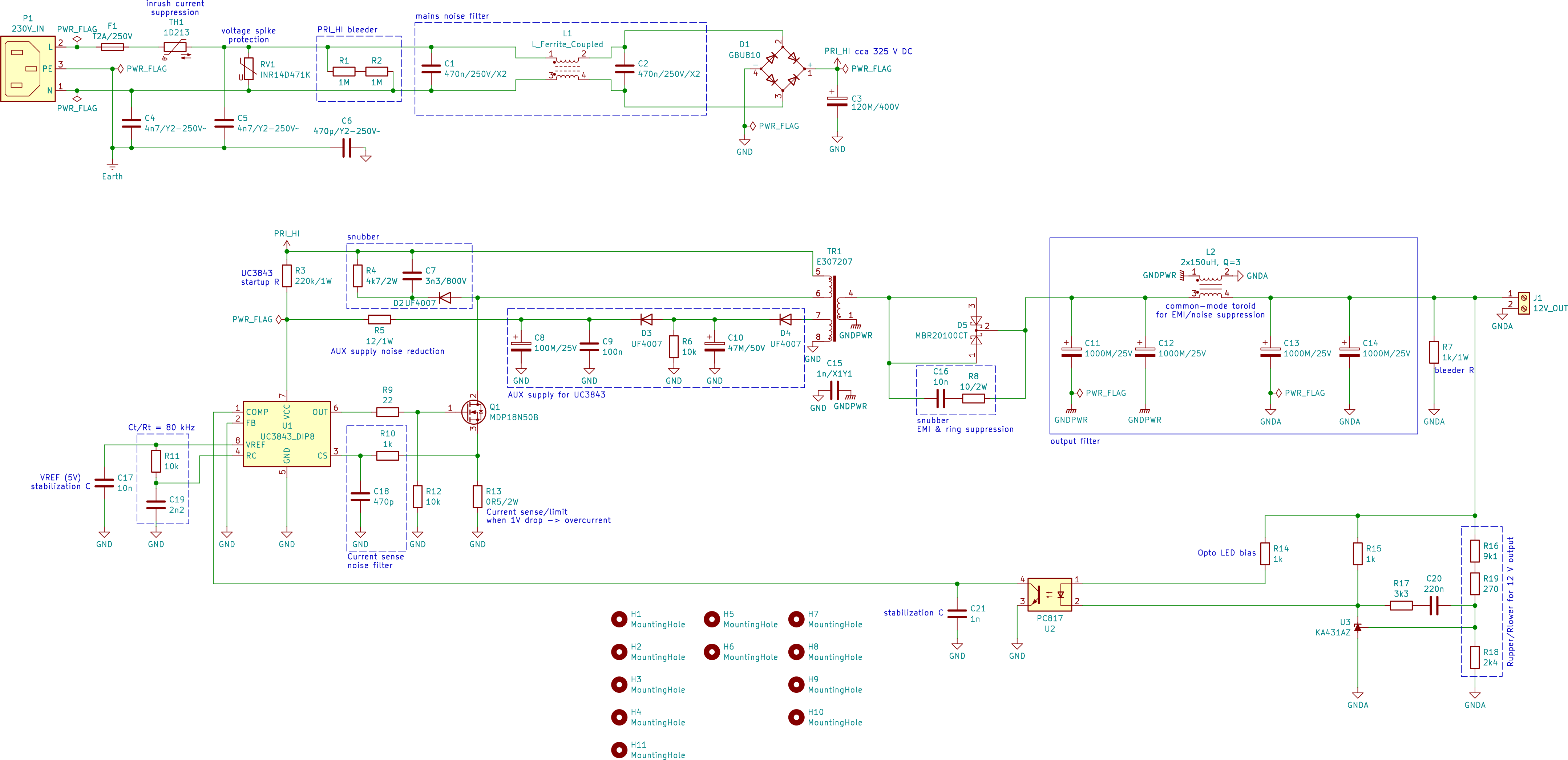
Schéma

Klikni pre väčšiu verziu obrázka.

Schéma

Je to bežné zapojenie impulzného zdroja s UC3843A. Na vstupe je poistka, varistor proti napätovým špičkám zo siete, termistor na obmedzenie prúdového nárazu pri zapnutí, zopár ochranných kondenzátorov typu Y, a dva rezistory na vybitie hlavného kondenzátora po odpojení napájania. Súčiastky C1, L1, C2 tvoria filter zabraňujúci rušeniu zo zdroja v unikaní do siete. L1 je bežná odrušovacia tlmivka s dvomi vinutiami na spoločnom jadre, aká sa nachádza (alebo by sa aspoň mala nachádzať) v každom impulznom zdroji. Nasleduje diódový usmerňovací mostík a hlavný vyhladzovací kondenzátor.

Po pripojení na sieťové napätie sa na C3 objaví jednosmerné napätie asi 325 V (závisí, koľko je v sieti). IO UC3843A je na malý moment napájaný cez rezistor R3 a keď sa rozbehne oscilátor v ňom na 80 kHz (frekvencia daná R11 a C19), MOSFET na výstupe začne spínať primárne napätie v rytme oscilátora a na pomocnom a sekundárnom vinutí transformátora sa objavia želané napätia.

Pomocné vinutie je pripojené k usmerňovaciemu a vyhladzovaciemu bloku, na ktorého výstupe je asi 15 V. Toto napätie sa od tohto momentu používa pre IO UC3843A ako jeho napájacie napätie. V jeho ceste je ešte R5, ktorého úlohou je odfiltrovať špičky (hodnota nie je kritická, od 4,7 do 68 Ω). Niektoré zapojenia uvádzajú ešte zenerku, ale tá je už v samotnom IO a teda podľa mňa zbytočná.

R13 určuje prúdové obmedzenie - ak je na ňom úbytok 1 V, IO vypne zdroj. MOSFET je typu MDP18N50B a pochádza z pôvodného rozobratého zdroja, ale vyhovie hocijaký podobný MOSFET, napr. IRF840. Musí byť primontovaný na chladič.

Súčiastky D2, R4, C7 slúžia ako tzv. snubber, chránia MOSFET pred príliš vysokým napätím a znižujú jeho záťaž, avšak R4 páli energiu a tak je voľba hodnôt súčiastok v snubberi hotová veda a kompromis. Ja som sa inšpiroval hodnotami z iného zapojenia s podobnými parametrami zdroja.

Kondenzátor C15 je zapojený medzi primárnu a sekundárnu zem, údajne dobrá praktika. Bol aj v pôvodnom zrecyklovanom zapojení, tak som ho zachoval. Zvyčajne máva hodnotu od 1 nF do 4n7 a musí mať špeciálne bezpečnostné parametre na zachovanie izolačnej pevnosti medzi primárnou a sekundárnou stranou. Na zlepšenie izolácie je tiež na plošnom spoji vyrezaná vzduchová medzera.

Na sekundárnej strane je okolo Schottkycho dvojdiódy kondenzátor a rezistor v sérii - C16 a R8. Je to opäť snubber, ktorý pomáha transformátoru. U mňa klesli špičky na výstupe (noise ripple) na tretinu, keď som tento snubber zapojil. Hodnoty súčiastok sú opäť také nejaké často volené a odporúčané. R8 sa zahrieva.

Sekundárne vinutie teda smeruje cez usmerňovaciu dvojdiódu do CLC filtra. Namiesto jednoduchej tlmivky (ako sa v týchto zdrojoch často používa), je tu zelený toroid s dvoma vinutiami a prechádza cezeň ako výstupné napätie, tak zem - opäť koncepcia prevzatá z pôvodného zapojenia. Kondenzátory musia byť samozrejme low-ESR.

R7 slúži na vybitie výstupných kondenzátorov pri odpojení zdroja od napätia. Z výstupu je brané napätie pre TL431 a ním sa riadi optočlen ako feedback na primárnu stranu, aby IO udržiaval konštantné výstupné napätie. R16+R19 a R18 (ich pomer) udávajú konkrétnu hodnotu výstupného napätia, ktorá má byť dodržaná. Ich zmenou je možné v malom rozsahu výstupné napätie upraviť. Aj malá zmena odporu týchto rezistorov spôsobý významnú zmenu vo výstupnom napätí, a preto musia byť tieto rezistory s presnými hodnotami (napr. vyskladané z viacerých rezistorov, ako tu).

Plošný spoj

Rozmery: 217 x 76 mm. Klikni na obrázky pre zobrazenie v pôvodnej veľkosti.

Osadzovací plán

Plošný spoj

Záver

Konštrukciou tohto zdroja som sa opäť niečo naučil, a veľa vecí mi vysvetlila a vypočítala AI. Najprv som experimentoval na univerzálnom plošnom spoji (veroboard), a potom navrhol a zhotovil finálny plošný spoj, ktorý je uverejnený tu. Po jeho osadení zdroj fungoval na prvé zapojenie.

Napätie na výstupe je stabilných 12,1 V a otestoval som ho až do cca 4 A (to je 50 W), kedy napätie kleslo iba o nejakých 30 mV. Vyššie som už s prúdom ísť nechcel, nemám dostatočne výkonnú umelú záťaž. Ale pravdepodobne by to išlo, až do vypnutia nadprúdovou ochranou (R13). Aj keď asi by bolo treba zväčšiť filtračnú kapacitu na výstupe. Zdroj je tichý, nepíska a nepriehrieva sa. Súčiastky sú recyklované, z rozobratej elektroniky a tak opäť môžu slúžiť na niečo užitočné.

Súbor na stiahnutie z tejto stránky obsahuje niektoré datasheety, a tiež schému a návrh plošného spoja v programe KiCad.

Komentáre (0)

:} lol :D =) :o) :B 8-D :P :-)) :-< ;) :-/ :( :.( O.o ;o) :-* 8-| :-| 8)

Toplist